実践 †
内容 †
- 5種類のエージェントを用いて、10000試合分の勝率を測定
目的 †
- 占い師、狂人推定が勝率へ貢献しているか確かめるため
方法 †
ゲーム設定 †
- ゲーム数:10000回
- 対戦相手:サンプル4体
- 使用するエージェント:Agent1, Agent2, Agent3, Agent4, Agent5
- 1:人狼、占い師、狂人推定
- 2:人狼、占い師推定
- 3:人狼、狂人推定
- 4:人狼推定
- 5:ランダム
推定に用いる特徴量 †
- 0:DAY
- 1:STATUS
- 2:VOTE[ACTIVE]
- 3:VOTE[PASSIVE]
- 4:VOTE[CHANGE]
- 5:ESTIMATE[ACTIVE][VILLAGER]
- 6:ESTIMATE[ACTIVE][SEER]
- 7:ESTIMATE[ACTIVE][WEREWOLF]
- 8:ESTIMATE[PASSIVE][VILLAGER]
- 9:ESTIMATE[PASSIVE][SEER]
- 10:ESTIMATE[PASSIVE][WEREWOLF]
- 11:COMINGOUT[SEER]
- 12:COMINGOUT[POSSESSED]
- 13:COMINGOUT[WEREWOLF]
- 14:DIVINED[ACTIVE][HUMAN]
- 15:DIVINED[ACTIVE][WEREWOLF]
- 16:DIVINED[PASSIVE][HUMAN]
- 17:DIVINED[PASSIVE][WEREWOLF]
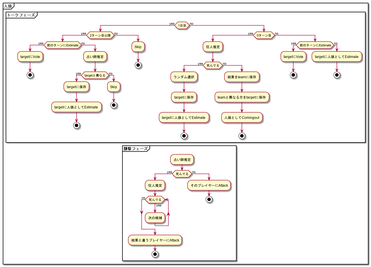
使用するエージェントの行動方針 †




結果 †
推定精度 †
| エージェント | 村人 | 占い師 | 狂人 | 人狼 |
| Agent1 | | | | |
| Agent2 | | | | |
| Agent3 | | | | |
| Agent4 | | | | |
| Agent5 | | | | |
勝率 †
| エージェント | 村人 | 占い師 | 狂人 | 人狼 |
| Agent1 | | | | |
| Agent2 | | | | |
| Agent3 | | | | |
| Agent4 | | | | |
| Agent5 | | | | |
考察 †
seminar-personal/nakahara2019